为提升我校办学水平和教育教学质量,作为我校人才培养模式改革与创新方案的组成部分,现提出关于学生自主发展课堂的人才培养改革方案。
一、指导思想与基本要求
学生自主发展课堂,是相对于学生传统学习课堂而言,由学生根据自己的个性化发展需要或学生群体根据其群体性自我需要,自主规划发展目标、自主设计课程内容、自主组织教育活动、自主选择学习形式的一种教育教学模式。学生自主发展课堂的核心是突出学生自主和促进学生发展,其着力发挥引领思想、陶冶情操、丰富知识和拓展能力的功能,与传统学习课堂相辅相成,共同促进学生打下扎实基础和特色发展。
我校积极开发和建设学生自主发展课堂的指导思想和基本要求是:
1.以《国家中长期教育改革和发展规划纲要(2010-2020)》精神为指导,紧密围绕学校教学质量与教学改革工程的实施,学生自主发展课堂要打通教育教学的各个环节、打通学生成长的各种资源、打通知识的学习、传承、运用和创造、打通学院文化与社区文化、打通校内课堂与社会课堂,为学生提供跨界的发展平台。
2.汲取先进教育思想,按照高等教育规律,学生自主发展课堂要以学生为主体,促进每个学生主动地、生动活泼地发展,适应现代社会多元化人才结构的要求为学生提供合适的教育。坚持面向学生、面向社会、面向实践,树立多样人才观念,尊重个人选择,鼓励个性发展。
3.学生自主发展课堂要通过多模块课程设计,勇于承担、德育为先、基础扎实、能力为重、特色发展的人才培养任务,主动融入人才培养模式的改革与创新方案中,致力于提高学生服务国家和人民的社会责任感、勇于探索的创新精神、自主学习与自主发展能力、实践能力和创新能力。
4.加强思想政治理论课的合作性学习、探究式学习设计和教学改革,推进思想政治理论课的实践教学,以促进学生科学的世界观、人生观和价值观的理解和养成,增强思想政治理论教育的有效性。
二、课程设置
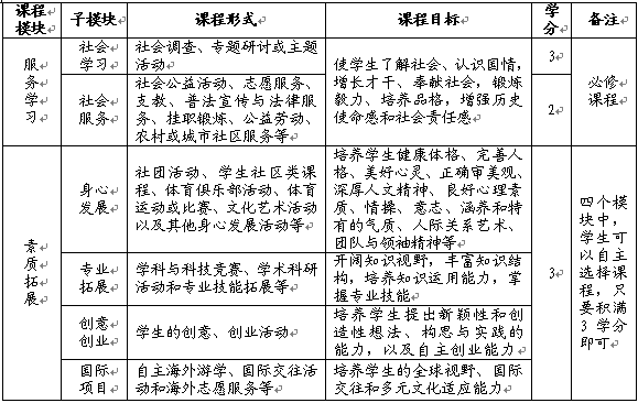
学生自主发展课堂设置服务学习和素质拓展两大课程模块,包括社会学习、社会服务、身心发展、专业拓展、创意创业和国际项目六个课程子模块,共8学分。每一模块下以多种课程形式开设若干具体课程(专题、项目或活动)。校内各单位、学生组织、学生社团、学生团队等都可以申报开设课程,经批准备案后可以列入相应模块的课程目录。
具体的课程与学分安排如下表:

学生可自主选择经备案公布的具体课程(专题、项目或活动),并须按照要求申报学分,以累积完成学分。学生参加自主发展课堂不同课程模块下的具体课程(专题、项目或活动)时,如发生该课程可以计入多个模块的情况,则只能申请计入一个课程模块的成绩,不能重复计算。
自2010级本科生开始,所有学生必须修满8学分方能毕业。修读的8个学分中,《社会学习》、《社会服务》为思想政治理论课教学的组成部分,5个必修学分计入思想政治理论课学分,由政治理论教研部负责认定;其他3个学分以《素质拓展》课记录学分。体育俱乐部活动如修满2个学分,可申请互认为大学体育课学分,具体办法由体育与健康教育中心制定并报教学部备案后公布实施。
三、职责分工
教学部制定《学生自主发展课堂课程设置指引》,对学生自主发展课堂的课程设置、教学组织、学分认定与考核要求、质量控制等做出基本规定,并成立学生自主发展课堂中心,作为学生自主发展课程的教学与管理机构,归口负责学生自主发展课堂的规划设计、搭建平台、统筹协调、资源整合等相关工作,以及承担一定的教学组织任务。教学部TQA办公室负责自主课堂的质量监控。各模块课程的具体教学分工如下:
1.《社会学习》。政治理论教研部负责课程的整体设计、教学研讨与指导、总体监控、教学管理和教学活动的最终评价,以及组织实施一定的具体教学活动,教学部学务办公室负责统筹协调各学院(部)按照《社会学习》课程方案组织实施具体教学活动。
2.《社会服务》。教学部学生自主发展课堂中心负责综合协调,政治理论教研部负责课程宏观教学设计、教学指导和教学活动的最终评价,各学院(部)进行课程的具体设计并组织实施具体教学活动,开设的具体课程要基本能满足学生修读《社会服务》课程学分的要求。
3.《素质拓展》。教学部学生自主发展课堂中心负责统筹,并会同行政部国际事务办公室、教学部招生就业办公室、校团委、体育与健康教育中心、社区辅导员办公室、心理健康教育与咨询中心、各学院(部)、学生组织、学生社团等进行课程设计,在指导教师指导下由学生自主开展学习活动。
此外,校团委、学生社区辅导员办公室、学生自主发展课堂中心等负责设计、指导和组织面向全校的大型、示范性学生自主课程。各学院(部)要结合专业特点和本单位实际情况,设计、指导和组织本单位的品牌自主课程。
四、实施措施
1.积极推进学生自主发展课程开发。学校成立学生自主发展课程指导委员会,该委员会负责指导和协调课程开发、审定课程设置的基本原则与办法,委员会由教授代表、相关职能部门代表、学生代表组成。其中,学生代表的构成不应少于1/3,可聘请家长代表和其他社会人士作顾问。在课程指导委员会指导下,课程开发要由学生自主、以学生为主。课程内容围绕不同模块的教学目标来设计,打破学科(学院)、校内外壁垒,实现资源共享,优势互补,丰富和完善内容,满足学生的多元化、个性化需求,给学生更多自主选择的空间。每门课程都要提前申报,且需要有指导教师。
2.打造学生自主发展的指导教师团队。指导教师主要是在课程(专题、项目或活动)的设计、准备、组织、实施、总结过程中,给学生提供指导意见。指导教师可以从校内教师中遴选、安排,也可以从政府部门、企事业单位、社会组织和家长中聘请相关人士担任。学校的辅导员、班主任、政治理论教研部教师、学生工作部门工作人员在学生自主发展中有其特殊作用,要承担学生学习顾问、发展导师的角色,既要熟悉学生的专业教学计划,又要全面了解学生的个性特点、学业规划等情况,根据学校和学院(部)的人才培养具体目标,能有效地指导学生开发和组织自主发展课程。学校定期组织评选和表彰学生自主发展课堂优秀指导教师。
3.建立面向全体学生的导学体系。各学院(部)要建立专业课教师、辅导员、班主任、共青团、学生组织、学生社团、学生干部、高年级学长等共同参与的导学体系,要对学生进行详细的学生自主发展课堂导学讲解,让学生了解相应的学分设置和参加要求,指导学生根据个人情况合理选择符合自身需求的课程。教学部学生自主发展课堂中心编印《学生自主发展课堂导学手册》。
4.创新学生自主课堂教学组织形式。除了传统的以学院(部)、年级、班级为教学组织形式外,学生自主发展课堂主要通过多样化的新形式实现:(1)多个主体参与的大教学。教学部学生自主发展课堂中心、政治理论教研部、各学院(部)、校团委、学生组织与社团等多个组织共同整合资源协同完成一项教学任务。(2)学生社团。学校鼓励和大力扶植学生社团,以学生社团为重要组织形式,吸引学生参加社团活动,符合条件的社团可以开设学生自主发展课程,并且给予学分认定与资金支持。(3)学生社区。依托社区辅导员队伍,培育社区文化,并与学院文化打通建设学习立交桥,建立学习型社区,开发基于社区学习平台的学生自主发展课程,培育大学生成长的新土壤,鼓励学生以社区群体为组织形式来组织自主发展课堂。(4)兴趣小组、专题小组、学生团队、工作室、各种团、队、组、临时组合等教学组织形式。
5.建设精品示范课程发挥带动作用。从人才培养目标出发,以学生的自主发展为出发点和落脚点,全面审视现有的专业教学课堂之外的学生各类活动,按照教师指导、学生自主,资源整合、培育品牌,提升水平、扩大内涵的原则,扶持一批体现学生自主发展的精品示范项目,增加对更广大学生有吸引力、有时代性、有实效性的活动项目,形成一些特色鲜明、学生欢迎、社会认同的品牌课程,把学生自主发展课堂做实做好,扩大影响力,提高公信力,要变学生被动参加为主动参加,把更多的学生吸引到有利于自主发展的课程(专题、项目、活动)中来。学校建立校级学生自主发展课堂精品课程支持计划。
6.确立学生自主发展课堂的良性互动机制。改变以教师和学校为中心的单一人才培养模式,鼓励、支持学生为主体主动参与课程的设计、组织、交流、分享、总结和考核,适当让家长参与进来。要合理优化与统筹好学生自主发展课堂的各方资源,协调校园课堂与校外(社会)课堂、国内课堂与国外课堂的关系。要把自主发展课程的设置和其实际效果联系起来,注重学生的反馈,及时动态调整课程内容。
五、条件保障
1.教学场地。除现有教室、学生活动场地之外,学校将积极创设条件,建设学生社区学习中心等,以作学生自主发展课堂之用。
2.经费保障。《社会学习》、《社会服务》课程的学分经费由学校先统一拨付政治理论教研部,再按照各学院(部)、校团委、教学部学生自主发展课堂中心、社区辅导员办公室等指导完成服务学习计划工作总量和质量水平划拨经费。此外,除正常的学生活动经费外,学校相关部门和学院(部)在年度预算里要设立学生自主发展课堂教学专项经费,切实保障学生自主发展课堂的顺利开展。
3.教师工作量。学生自主发展课堂授课教师和指导教师的工作量按教学工作量计算,具体执行学校关于教学工作量计算的相关规定。
4.学分认定系统。教学部负责建立和完善学生自主发展课堂的管理信息系统,实现学分通过系统认定,保障学生自主发展课堂的有效教学。
六、附则
本方案由教学部负责解释。